Strom rozvinutého psimetabolismu
Z OdriaWiki
Skočit na navigaci
Skočit na vyhledávání
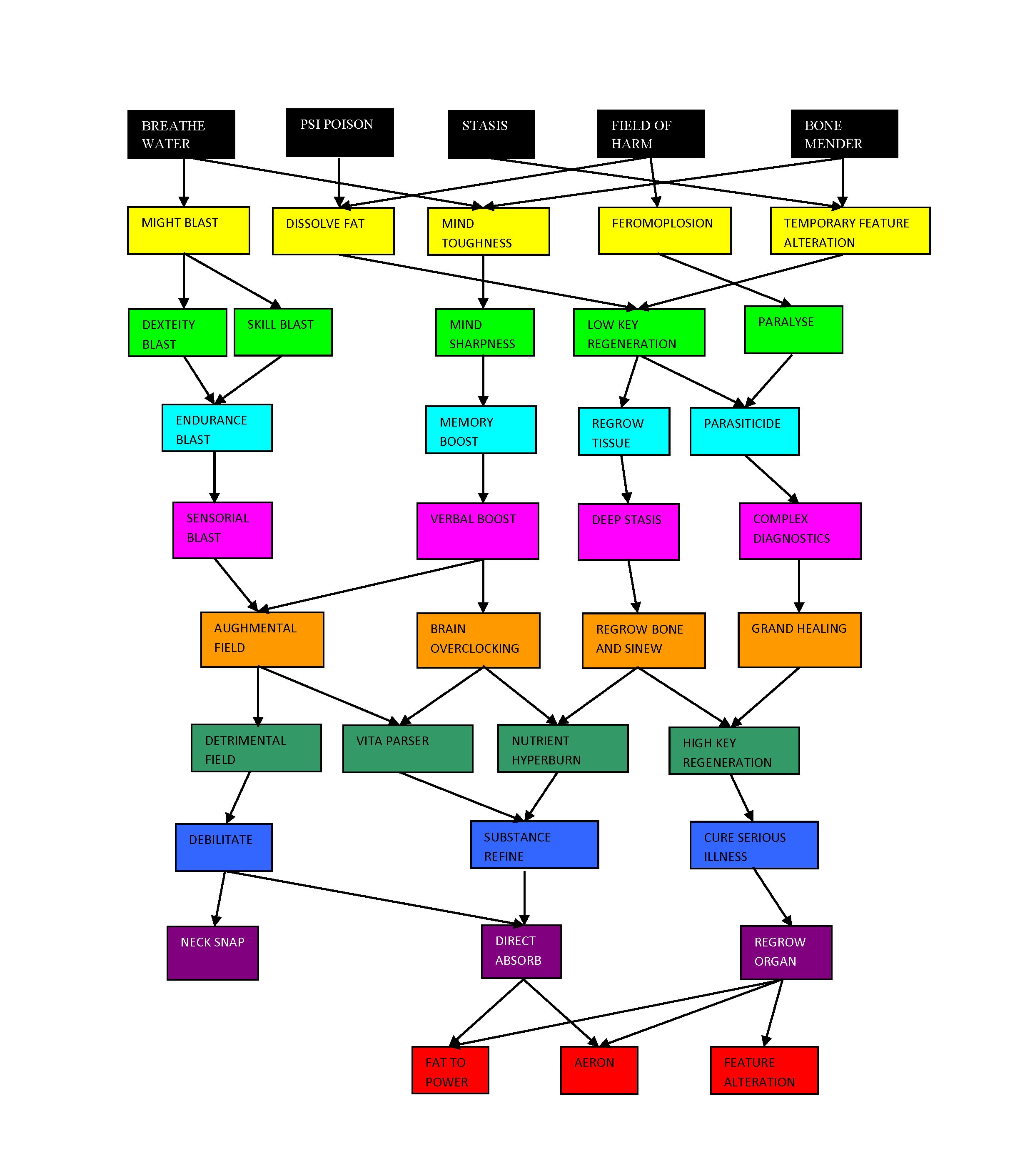
Obrázek ukazuje jak na sebe navazují dovednosti rozvinutého psimetabolismu.
Kategorie
:
Psimetabolismus
Rozvinutý psimetabolismus
Navigační menu
Možnosti stránky
Stránka
Diskuse
Zobrazit zdroj
Historie
Možnosti stránky
Stránka
Diskuse
Více
Nástroje
Osobní nástroje
Přihlášení
Navigace
Hlavní strana
Poslední změny
Náhodná stránka
Nápověda k MediaWiki
Hledat
Nástroje
Odkazuje sem
Související změny
Speciální stránky
Verze k tisku
Trvalý odkaz
Informace o stránce